做爱自拍

做爱自拍

做爱自拍要闻

当前位置:做爱自拍 > 做爱自拍 > 做爱自拍要闻 >

做爱自拍 农田生产力绿色调控与功能性肥料团队在作物领域国际著名期刊《Industrial Crops & Products》发表研究论文

发布时间:2026-03-09 10:54    浏览次数:
       近日,做爱自拍 农田生产力绿色调控与功能性肥料团队的研究成果“Mortierella alleviates the poor growth and the compositional changes of root exudates of root hairless maize mutant”在作物领域国际著名期刊《Industrial Crops & Products》(中科院一区,IF 5.6)在线发表。该研究在田间条件下,整合微生物组、转录组与代谢组多组学技术,揭示了根际微生物对作物遗传缺陷的功能补偿机制,明确了被孢霉(Mortierella)作为核心功能真菌,可有效弥补玉米因根毛缺失导致的养分吸收障碍与生长受限问题,为培育抗逆作物、研发根际功能微生物菌剂提供了全新理论依据与技术路径。
  
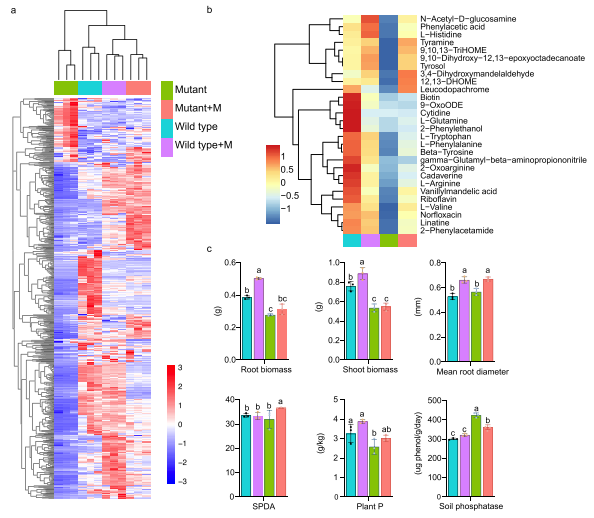
       根系是作物吸收养分和水分的主要器官,而根毛作为根表皮细胞的管状延伸结构,极大地增加了根系吸收表面积,对作物尤其是磷、氮等矿质元素的高效吸收至关重要。然而,受遗传因素或不良土壤环境影响,作物根毛发育常受阻,严重制约产量形成。本研究以玉米自交系B73及其根毛缺失突变体为材料,在田间条件下开展对比试验,整合根际与根内微生物群落分析、转录组测序及非靶向代谢组学技术,深入探究了根毛缺失对玉米生长、根系分泌物组成及微生物互作网络的影响,并评估了外源接种被孢霉的修复效应。
       研究发现,根毛缺失导致玉米生物量和产量分别下降至野生型的30%和25%,叶片磷含量显著降低31.2%。同时,根毛缺失显著改变了根际和根内微生物群落结构,其中有益真菌被孢霉的相对丰度在无根毛突变体根际中下降了超过80%,且与多种下调的根系分泌物密切相关。代谢组分析显示,突变体根系分泌物中约75%的代谢物丰度下调,尤其是与被孢霉招募相关的关键代谢物如3,4-二羟基扁桃醛等显著减少。玉米突变体可通过上调根内固氮细菌的丰度及宿主铁氧还蛋白硝酸盐还原酶基因的表达,部分补偿了氮素吸收的不足。然而,这种内源补偿机制不足以弥补磷素缺乏带来的生长限制。
       通过盆栽接种试验,研究人员发现外源接种四种被孢霉菌株(M. elongataM. alpinaM. sp. F34M. capitata)的混合菌剂,能有效恢复突变体根系分泌物的组成,使关键代谢物分泌量平均恢复至野生型的60%,并显著促进突变体地上部和根部生物量积累,分别恢复至野生型的72%和87%。同时,接种处理显著提高了突变体叶片叶绿素含量、平均根径和叶片磷含量,使其接近野生型水平。进一步验证表明,被孢霉可通过分泌吲哚-3-乙酸(IAA)活化土壤难溶性磷,并通过重塑根系分泌物谱,重建作物与根际微生物的互利合作关系。
       该研究证实,根际功能微生物可在功能上替代作物根毛,为根毛发育不良作物提供高效养分吸收 “外援途径”。研究成果突破了传统育种仅聚焦作物遗传改良的局限,为瘠薄、障碍等逆境农田的绿色增产提供了“微生物补偿作物缺陷”的创新策略,对发展低碳、高效的作物栽培与微生物肥料技术具有重要应用价值。
       做爱自拍 农田生产力绿色调控与功能肥料团队李芳教授为论文第一作者,该团队王祎教授为唯一通讯作者。其他合作者还包括北京大学朱彪教授,北京大学博士后韩孟光,做爱自拍 李培培教授,做爱自拍 博士毕业生胡德生、在读硕士研究生卢巧改、已毕业本科生郭淑文。本研究得到河南优秀青年自然科学基金(242300421147)、国家自然科学基金(42377334)的支持
       原文链接://doi.org/10.1016/j.indcrop.2026.122998 
(文图/李芳,审/刘世亮)